跳到主要內容區
您的瀏覽器不支援JavaScript功能,若網頁功能無法正常使用時,請開啟瀏覽器JavaScript狀態
搜尋
菜單
漢堡鈕選單
校首頁
English
漢堡鈕選單
系所介紹
本系簡介
組織成員
法規章則
專業社團
技專校院招生委員會聯合會
師資陣容
專任教師
兼任教師
專技教師
課程資訊
實習專區
校內實習
校外實習
表單下載
系友專區
首頁
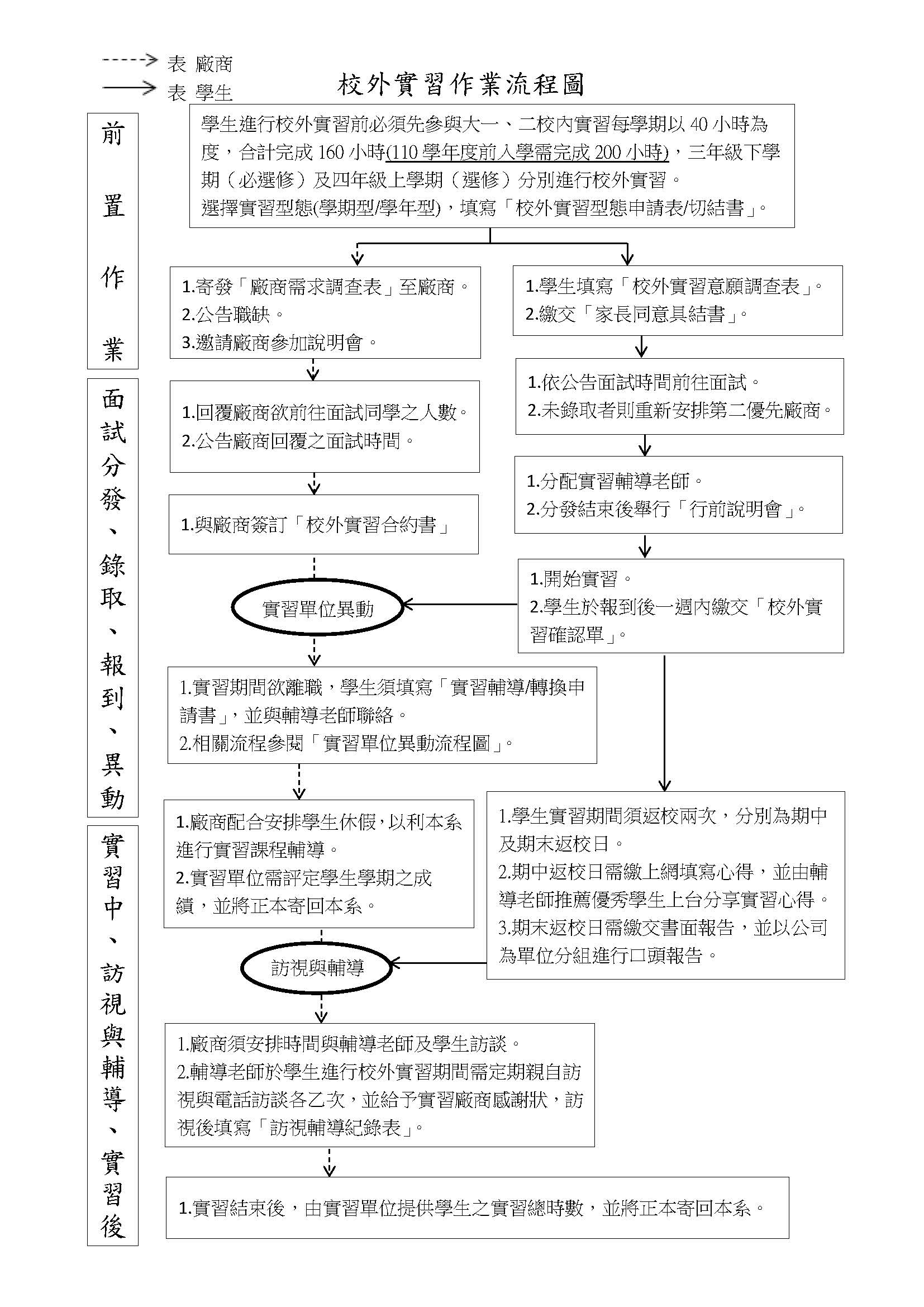
校外實習
校外實習
字體大小調整
小
中
大
您的瀏覽器不支援JavaScript功能,若網頁功能無法正常使用時,請開啟瀏覽器JavaScript狀態
觀光與休閒管理系 學生校外實習要點
校外實習廠商相關表單
校外實習學生相關表單
校外實習合作廠商-飯店/旅館產業
校外實習合作廠商-餐飲產業
校外實習合作廠商-旅運產業
校外實習合作廠商-休憩產業
校外實習廠商職缺一覽表
校外實習訪視花絮
新南向產學合作國際專班 實習計劃書 合約及表單
登入成功
Close (Esc)
Share
Toggle fullscreen
Zoom in/out
Previous (arrow left)
Next (arrow right)